皇冠信用网如何注册 _提前涨停!605178,拟易主
皇冠信用网平台www.hg0088.us)实时更新发布最新最快最有效的登1登2登3代理网址,包括新2登1登2登3代理手机网址,新2登1登2登3代理备用网址,皇冠登1登2登3代理最新网址【导读】时空科技控制权或生变皇冠信用网如何注册 ,停牌前一个交易日尾盘涨停
中国基金报记者 闻言
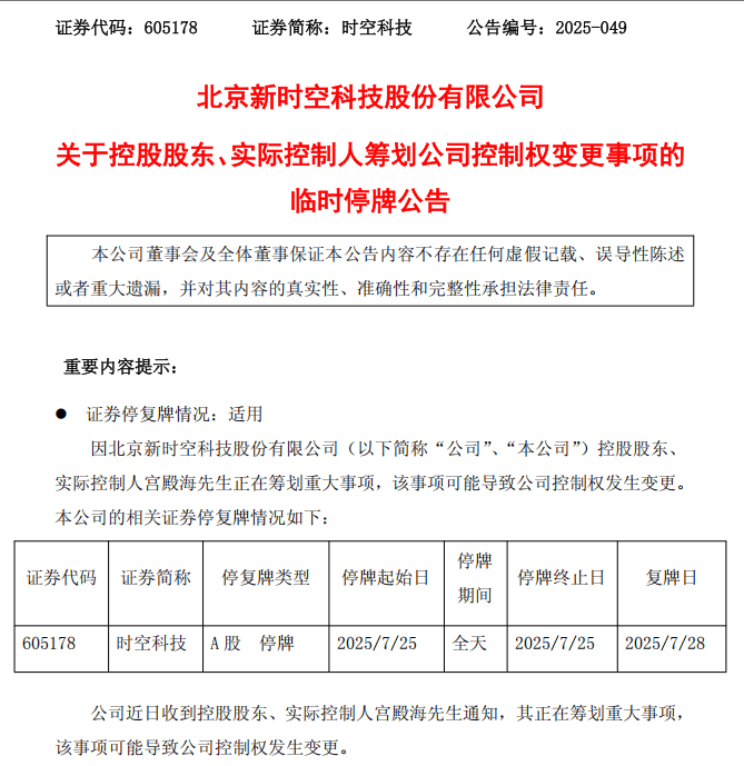
7月24日晚间,时空科技发布公告称,公司控股股东、实控人宫殿海正在筹划重大事项,可能导致公司控制权发生变更皇冠信用网如何注册 。
时空科技已于7月24日开市起停牌,自7月25日开市起继续停牌,预计停牌时间不超过2个交易日皇冠信用网如何注册 。
时空科技在停牌前一个交易日(7月23日)尾盘涨停皇冠信用网如何注册 。截至7月23日收盘,时空科技股价报27.64元/股,涨幅达9.99%,总市值为27.43亿元。

时空科技控制权或生变
控股股东近期质押股份
公告显示,近日,时空科技收到宫殿海的通知,宫殿海正在筹划重大事项,可能导致时空科技的控制权发生变更皇冠信用网如何注册 。

展开全文
7月1日,时空科技发布公告称,公司6月30日收到宫殿海的通知获悉,其将所持公司99万股股份办理了质押登记手续,质押融资资金用途为补充流动资金皇冠信用网如何注册 。

时空科技彼时称,宫殿海的资信状况良好,具备资金偿还能力皇冠信用网如何注册 。其本次质押风险可控,不会导致公司实际控制权发生变更。
截至6月30日,宫殿海合计质押所持时空科技866.59万股股份,占时空科技总股本的8.73%皇冠信用网如何注册 。
截至6月30日,宫殿海直接持有时空科技3716.86万股股份,占时空科技总股本的37.45%皇冠信用网如何注册 。

目前,宫殿海担任时空科技董事长、总经理等职务皇冠信用网如何注册 。
近期发布多项利空消息
7月15日,时空科技发布业绩预告称,公司预计2025年上半年的归母净利润为-7500万元至-6100万元,扣非后净利润为-7300万元至-6000万元皇冠信用网如何注册 。

公告称,公司预计2025年上半年业绩亏损,主要是公司所处行业的景气度未发生较大变化,项目开发及签约周期延长导致收入转化较缓,行业竞争激烈导致签约项目的毛利下滑皇冠信用网如何注册 。
同时,受宏观环境及行业特性影响,时空科技已施项目的回款不及预期,按照会计政策计提资产及信用减值损失影响利润,并且固定运营成本支出的压降空间有限皇冠信用网如何注册 。
7月14日,时空科技发布公告称,公司股东周蕾因自身资金需求,计划自公告披露之日起15个交易日后的3个月内,通过集中竞价及大宗交易方式减持公司股份合计不超过297.75万股,减持比例不超过公司总股本的3%皇冠信用网如何注册 。
截至7月14日,周蕾持有时空科技476.41万股股份,占时空科技总股本的4.80%皇冠信用网如何注册 。

编辑:黄梅
校对:王玥
制作:小茉
审核:陈墨

版权声明
《中国基金报》对本平台所刊载的原创内容享有著作权,未经授权禁止转载,否则将追究法律责任皇冠信用网如何注册 。
猜你喜欢
- 1天前皇冠hga035客户端_菲律宾政坛变天?马科斯被催辞职,杜特尔特之子担任党总裁
- 1天前皇冠hga035客户端_成都一套89平方米凶宅第三次拍卖,16.6万元起拍超9万人围观,开拍3小时已竞价至90.6万元
- 1天前皇冠信用代理出租_60多名巴勒斯坦人藏身垃圾车,试图进入以色列:层层叠叠挤在车厢
- 2天前皇冠信用网平台_英媒:若阿森纳最终丢冠 将是英超历史最大失败之一
- 2天前皇冠信用网代理注册_美以玩阴的!伊朗向中国发出求援信号,答不答应?全球目光紧盯
- 2周前皇冠信用网如何开户_伊朗确认:雷扎伊身亡
- 2周前皇冠信用网会员_特朗普又改口了?不到24小时,美债遭遇大规模抛售,美国失算了
- 2周前信用网如何申请_英国冻结一中国公民及关联公司8100万英镑房产,要求3个月内证明购房资金合法
- 3周前皇冠信用平台出租出售_特拉维夫上空出现鸦群,以色列疑似寻求停火,伊朗表示要为47年账“做个了断”
- 3周前怎么开通皇冠信用网口_济南舜耕路38号要“原拆原建”?海报新闻记者实地探访
- 3周前皇冠信用网登1_没看出来!她们穿的竟然是内衣!地铁站里的这场快闪太敢了
- 3周前皇冠信用登1_53票反对、47票赞成!特朗普连夜发文:伊朗已经“灭亡”,美国最大的敌人在内部
- 3周前皇冠信用网去哪里弄_“我以为奔驰E300会自动减速”,男子称开启辅助驾驶跑高速出事故车辆贬值,4S店:操作不当
- 3周前皇冠信用网去哪里弄_伊朗发射导弹后,英国外交大臣:我们和美以立场不同
- 3周前皇冠信用网去哪里弄_10-7击败奥沙利文 斯诺克世界公开赛决赛塔猜亚轰147夺冠
- 4周前皇冠信用网会员如何注册_以色列经历“艰难一夜” 美伊互放狠话
- 4周前世界杯皇冠信用网会员注册_钧正平:宁可千日无战、不可一日无备,不宣而战、突然袭击,时至今日这种无视国际道义、抛弃基本良知的伎俩依然被某些势力大肆运用
- 4周前皇冠信用网登1,登2,登3出租_曼联与伯恩茅斯战平:数据背后的战术与人物故事解析
- 4周前皇冠信用网登2代理_足迹里的政绩观:一辆自行车,一路访民情
- 4周前皇冠登录地址_拉里贾尼之死不简单,以色列单方面下死手,要把美国往火坑推
- 4周前皇冠信用最新地址 _作为公安部长出身的苏林,推动与中方建立“3+3”机制,中越给世界打了个样
- 1个月前皇冠信用盘会员 _2500名美军杀进霍尔木兹海峡,却连油轮都不敢护送!伊朗这招太狠了
- 1个月前皇冠信用盘怎么租 _“成都市委、市政府高度重视,已责令涉事公司停产停业”
- 1个月前皇冠信用盘登123出租 _知名女演员在杭州坐公交:又回到熟悉的地方,网友:我的童年回忆啊


网友评论
2K影院
回复你觉得该怎么做呢?https://www.2kdy.com
helloworld官网下载
回复顶顶更健康!https://mac-helloworld.com